728x90
- 앱의 완성도와 안정성을 높이기 위해 반드시 알아야 함
- 다른 앱으로 전환 시, 비정상 종료 되는 문제
- 사용자가 앱을 사용하지 않는데, 시스템 리소스가 소비되는 문제
- 사용자가 앱을 나갔다가 돌아올 때, 진행상태가 저장되지 않는 문제
- 화면이 가로 <-> 세로 전환 될 때, 비정상 종료되거나, 진행상태가 저장되지 않는 문제
- 콜백
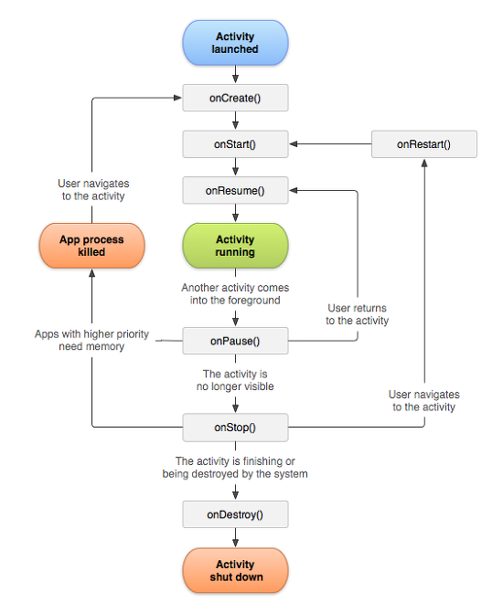
- onCreate
- 필수적으로 구현해야함
- Activity의 생명주기 중 한 번만 발생해야하는 로직을 실행
- 멤버 변수 정의
- UI 구성 (setContentView, xml 레이아웃 파일 정의)
- savedInstanceState 매개 변수 수신 -> Activity 이전 저장 상태가 포함된 Bundle 객체
- onStart
- Activity가 사용자에게 표시
- 앱은 Activity를 포그라운드로 보내 상호작용할 수 있도록 준비
- onResume
- Activity가 포그라운드에 표시되어, 사용자와 상호 작용 할 수 있는 상태
- 앱에서 포커스가 떠날 때까지 onResume 상태에 머묾
- onPause
- 사용자가 활동을 떠나는 첫 번째 신호
- 매우 짧음
- 활동이 포그라운드에 있지 않지만, 잠시 후 다시 시작할 작업을 일시 중지 하거나 조정
- ex) 반투명 Activity가 띄워져 포커스는 없지만 화면에 보이는 상태
- 이 상태를 통해서, 실행중이지 않을 때 필요하지 않은 리소스를 해지할 수 있음
- 이 상태에서, 데이터를 저장하거나, 네트워크 호출, DB의 IO 작업을 하면 안됨
- 매우 짧은 시간이라 메서드가 끝나기 전에 Activity가 종료될 수 있음
- onStop
- Activity가 사용자에게 더 이상 표시 되지 않는 상태
- CPU를 비교적 많이 소모하는 종료 작업을 실행해야함
- DB저장
- Activity가 중단되면, Android OS에서 리소스 관리를 위해, 해당 Activity가 포함된 프로세스를 소멸시킬 수 있음
- onDestroy
- Activity가 완전히 종료되기 전에 실행
- 호출되는 케이스
- finish 호출 되어 Activity가 종료될 때
- configurationChange (ex) 기기 회전, 멀티 윈도우) 로 인해, 시스템이 Activity를 일시적으로 소멸 시킬 때
- onCreate

테스트 시나리오
1. Activity 종료 시 라이프 사이클
2. 다른 앱 실행 시 라이프 사이클
3. 다른 Acitivty 실행 시 라이프 사이클
728x90